WSL2/Ubuntu LaTeX安装与配置教程:从零快速上手 LaTeX
详细教程:在 WSL2/Ubuntu 系统下从零安装 TeX Live 发行版,配置 VSCode-LaTeX Workshop 插件,快速上手 LaTeX 排版与数学公式编写,支持中文和多语言。
1. 背景
所见既非所得!
LaTeX 的历史是一部关于“对完美排版的追求”与“让复杂排版变得简单”的演进史。它的发展主要分为两个关键阶段:底层的 TeX 引擎和上层的 LaTeX 宏包系统。
- 起源:Donald Knuth 与 TeX 的诞生 (1977-1984)
LaTeX 的故事始于计算机科学家、图灵奖得主 唐纳德·克努斯 (Donald E. Knuth)。作为算法大师,他决定暂时放下写作,亲自开发一套高质量的排版系统。他花了近10年时间,于 1978年 初步完成了 TeX 排版引擎。
- 极致精准:TeX 使用高精度的数字计算来确定字符间距和连字,能生成印刷级质量的文档,尤其是数学公式
- 底层复杂:原始的 TeX 命令非常底层且繁琐(例如需要手动控制换行、间距等),普通用户很难直接上手编写长篇文档
- 版本冻结:Knuth 宣布 TeX 的版本号将无限逼近 π (3.14159…),目前稳定在 3.141592653,意味着其核心功能已极其稳定,不再进行破坏性更
- 进化:Leslie Lamport 与 LaTeX 的出现 (1984-1985)
虽然 TeX 很强大,但它的学习曲线太陡峭。这时,计算机科学家 莱斯利·兰波特 (Leslie Lamport) 登场了
- 创造:在 1984年 到 1985年 间,Lamport 基于 TeX 开发了一套宏包(Macro Package),命名为 LaTeX(发音为 /ˈlɑːtɛk/ 或 /ˈleɪtɛk/,末尾的 X 代表希腊字母 Chiχ)
- LaTeX 会自动处理所有的格式细节(编号、目录、交叉引用、页面布局)
- 发展与现代化 (1990s - 至今)
随着时间推移,LaTeX 生态也在不断进化:
- LaTeX2e (1994):这是目前最广泛使用的标准版本,统一了之前混乱的宏包风格,引入了更灵活的文档类机制
- 宏包生态:全球开发者贡献了数千个宏包
- 引擎升级
- pdfTeX:直接生成 PDF,取代了旧的 DVI 格式
- XeTeX / LuaTeX:原生支持 Unicode 和多语言(如中文、日文),解决了长期以来中文排版需要复杂配置
跨平台支持:LaTeX 是跨平台的,支持 Windows、macOS 和 Linux 等操作系统。生成的文档通常为 PDF 格式,且在不同平台上具有一致的展示效果。
开源免费:LaTeX 是开源的,任何人都可以免费下载并使用它。同时,LaTeX 社区也非常活跃,提供了大量的模板、宏包和技巧,帮助用户提升排版效率
2. LaTeX工作原理
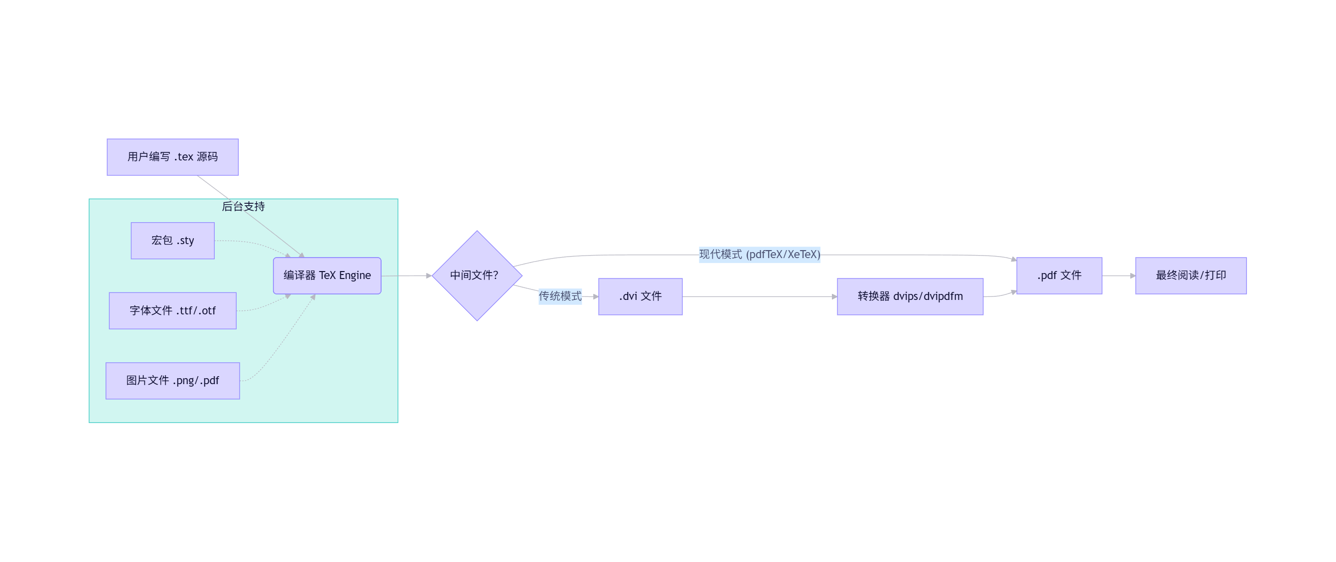
LaTeX 的工作原理可以概括为:源代码编译模式。
它与 Microsoft Word 等所见即所得(WYSIWYG)编辑器完全不同。在 Word 中,你看到的屏幕显示就是最终打印效果;而在 LaTeX 中,你编写的是纯文本源代码,必须经过一个编译过程才能生成最终的 PDF 文档

- 用户在一个纯文本编辑器中编写内容。
- 逻辑:你告诉计算机“这里是一个标题”,而不是“这里用 16 号加粗黑体字”。
- 格式:文件是纯 ASCII 或 Unicode 文本,不包含任何二进制格式信息。
- 内容:包含文字、数学公式
(如 $E=mc^2$)、结构命令(如 \section{引言})
- 编译处理 (Compilation)
这是最核心的步骤。当你点击“编译”按钮时,TeX 引擎(如 pdflatex, xelatex, lualatex)开始工作
在编译过程中会进行复杂的排版计算
- 遇到各种文件就加载各种外部宏包
- 词法与语法分析:引擎将源代码解析为一个个“令牌”(Tokens)
- 排版算法执行 (Typesetting)
- 交叉引用与目录生成
- 输出生成
根据使用的引擎不同,输出结果也不同:
- 传统路径:生成 .dvi (Device Independent) 文件。这是一种中间格式,需要再用 dvips 转为 PostScript,或用 dvipdf 转为 PDF
- 现代路径(主流)
- pdftex / pdflatex:直接生成 PDF
- xetex / xelatex:直接生成 PDF,并原生支持系统字体(对中文支持极好)
- luatex / lualatex:直接生成 PDF,内置 Lua 脚本语言,扩展性最强
| 特性 | Microsoft Word (WYSIWYG) | LaTeX (Markup Language) |
|---|---|---|
| 工作模式 | 直接操作视觉对象 | 编写代码 -> 编译 -> 生成视图 |
| 排版引擎 | 实时渲染(逐行贪心算法) | 离线编译(全局最优算法) |
| 数学公式 | 较难编辑,大公式易乱 | 专为数学设计,极其精美 |
| 长文档稳定性 | 图片多、章节多时易卡顿或崩溃 | 纯文本处理,百页文档依然流畅 |
| 版本控制 | 二进制文件 (.docx),难以 diff | 纯文本 (.tex),完美支持 Git |
| 图片处理 | 图片嵌入文档,文件体积大 | 图片通常外部链接,编译时调用 |
| 学习曲线 | 低(上手即用) | 高(需记忆命令,理解编译逻辑) |
LaTeX 的工作原理就是“用代码描述文档结构,由高性能引擎通过复杂的数学算法计算出最佳排版方案,最后输出为固定格式的 PDF”。这种机制牺牲了即时可视化的便利性,换来了无与伦比的排版质量、稳定性和自动化能力
3. LaTeX安装
TeX Live 是目前 Windows 平台和 Linux 平台上最主流的 LaTeX 发行版。所谓 LaTeX 发行版,是指将 LaTeX 编译引擎(如 pdflatex、xelatex、lualatex 等)、宏包(如 beamer、pgf/tikz 等)、模板(比如一些学校的毕业论文模板)、字体、配套工具(如 tlmgr、texworks 等)打包在一起的、开箱即用的 LaTeX 套件。
TeX Live 为滚动发行[1],每年发布一版,发布形式是一个全平台的安装镜像(.iso),发布时间大约是每年的 3 月中下旬
TeX Live 是一个开源项目,由世界各地的志愿者共同维护。除了 TeX Live,还有其他一些流行的 LaTeX 发行版,如 MiKTeX、MacTeX 等。这些发行版各有优缺点,可以根据个人需求选择合适的发行版。
由于需要加载Tex引擎和各种宏包,所以软件非常的大,国内可以走清华镜像
LaTeX 的安装主要分为“发行版(Distribution)”和“编辑器(Editor)”两个部分。你需要先安装发行版(核心引擎+宏包),再安装编辑器(编写代码的界面
- TeX Live(最推荐,通用性强)
- MacTeX(macOS 用户首选)
- MiKTeX(Windows 用户备选)
| 编辑器 | 类型 | 特点 |
|---|---|---|
| TeXstudio | 本地桌面端 | 最经典。开源免费,功能全(集成预览、语法高亮、向导),开箱即用。 |
| VS Code + LaTeX Workshop | 本地桌面端 | 最现代。轻量级,插件生态强,适合程序员,支持 Git 集成好。需配置插件。 |
| Overleaf | 在线网页端 | 无需安装。打开浏览器就能写,适合协作、临时修改或在公共电脑上使用。免费版有编译时长限制。 |
| TeXworks | 本地桌面端 | TeX Live/MacTeX 自带。界面极简,功能基础,适合测试简单代码。 |
| WinEdt | 本地桌面端 | Windows 老牌编辑器,功能强大但收费(有试用期),配置较复杂。 |
推荐在 Linux 平台安装 TeX Live, 出于各种原因Linux 下程序的编译速度可以达到 Windows 下的数倍
所以使用Windows下面的WSL2子系统来安装使用,提高使用度否则就是开局即放弃
3.1 安装准备
- WSL2安装配置,进行WSL2的安装,配置,并且迁移到非C盘
- VSCode安装,推荐VSCode作为编辑器,轻量好用还能通过WSL2启动,VSCode网页版安装或者直接安装Windows版本也是可以被调用的
3.2 下载安装镜像
到某个国内的 CTAN 镜像站下载最新版的 TeX Live 镜像,比如 清华大学开源软件镜像站,注意每年不同的版本
你可以点击直接下载,然后通过文件系统复制到WSL2中
也可以在WSL2的目录终端下输入命令
wget -c https://mirrors.tuna.tsinghua.edu.cn/CTAN/systems/texlive/Images/texlive2026-20260301.iso系统中还有
MD5,SHA512检验文件,用来检测下载是否完整
# md5sum 检验
md5sum texlive2026-20260301.iso得到结果f5872cb2dec838670f91ed5c62493553 texlive2026-20260301.iso与文件中一致即可
3.3 安装TeX Live
- Ubuntu直接安装
使用包管理器安装:大多数 Linux 发行版都提供了 TeX Live 的包。你可以使用包管理器来安装
sudo apt-get install texlive-full这将安装完整的 TeX Live 发行版,包括所有常用的宏包和工具。
这个考验网络质量!建议本地安装,安装能及时更新和最新版本
- 手动安装
下载好iso之后,windows是可以直接访问Windows的文件的,在E盘的内容可以挂载到WSL2中,加入你把下载好的texlive.iso放在了E盘的目录中,使用下面的命令
#1. 创建挂载的文件夹
sudo mkdir /mnt/texlive2026
#2. 挂载镜像
sudo mount /mnt/E/texlive2026.iso /mnt/texlive2026挂载好之后,切换到/mnt/texlive2026目录中
total 4.2M
-r--r--r-- 1 root root 2.1K Sep 29 2006 LICENSE.CTAN
-r--r--r-- 1 root root 5.1K Mar 15 2024 LICENSE.TL
-r--r--r-- 1 root root 182 May 8 2016 README
-r--r--r-- 1 root root 250 Aug 9 2008 README.usergroups
drwxr-xr-x 1 root root 2.2M Mar 2 01:35 archive/
-r--r--r-- 1 root root 40 May 29 2014 autorun.inf
-r--r--r-- 1 root root 1.8M Mar 1 08:40 doc.html
-r--r--r-- 1 root root 1.9K Apr 20 2022 index.html
-r-xr-xr-x 1 root root 124K Jul 23 2025 install-tl*
-r-xr-xr-x 1 root root 5.7K Apr 13 2025 install-tl-windows.bat*
drwxr-xr-x 1 root root 2.0K Jun 21 2024 readme-html.dir/
drwxr-xr-x 1 root root 4.0K May 5 2023 readme-txt.dir/
-r--r--r-- 1 root root 368 Mar 2 01:34 release-texlive.txt
drwxr-xr-x 1 root root 6.0K Mar 2 00:03 source/
drwxr-xr-x 1 root root 2.0K Mar 2 01:34 texlive-doc/
-r-xr-xr-x 1 root root 49K Mar 8 2023 tl-tray-menu.exe*
drwxr-xr-x 1 root root 2.0K Mar 2 01:35 tlpkg/最后一步,在WSL终端输入命令sudo /mnt/texlive2026/install-tl,开始安装即可,看到下面内容即开始安装
======================> TeX Live installation procedure <=====================
======> Letters/digits in <angle brackets> indicate <=======
======> menu items for actions or customizations <=======
= help> https://tug.org/texlive/doc/install-tl.html <=======3.4 安装配置
TeX Live的打包策略为体系(scheme)——集合(collection)——软件包/宏包三层。体系里scheme-full就是全家桶了,其它的体系由若干个集合构成,每一个集合包含了宏包或软件包。集合与集合之间、体系与集合之间还有一定的相互依赖关系。
实际上Texlive中很多组件是很少用的,为了节约磁盘空间在安装的时候精简一些组件
Detected platform: GNU/Linux on x86_64
<B> set binary platforms: 1 out of 15
<S> set installation scheme: scheme-full
<C> set installation collections:
40 collections out of 41, disk space required: 9388 MB (free: 225604 MB)输入C即可进入选择集合的界面,按照提示进行选择即可,每个选择前面都是有字母标注的
Select collections:
a [X] Essential programs and files w [X] Italian
b [X] BibTeX additional styles x [X] Japanese
c [X] TeX auxiliary programs y [X] Korean
d [X] ConTeXt and packages z [X] Other languages
e [X] Additional fonts A [X] Polish
f [X] Recommended fonts B [X] Portuguese
g [X] Graphics and font utilities C [X] Spanish
h [X] Additional formats D [X] LaTeX fundamental packages
i [X] Games typesetting E [X] LaTeX additional packages
j [X] Humanities packages F [X] LaTeX recommended packages
k [X] Arabic G [X] LuaTeX packages
l [X] Chinese H [X] MetaPost and Metafont packages
m [X] Chinese/Japanese/Korean (base) I [X] Music packages
n [X] Cyrillic J [X] Graphics, pictures, diagrams
o [X] Czech/Slovak K [X] Plain (La)TeX packages
p [X] US and UK English L [X] PSTricks
s [X] Other European languages M [X] Publisher styles, theses, etc.
t [X] French N [ ] Windows-only support programs
u [X] German O [X] XeTeX and packages
v [X] Greek
P [X] Mathematics, natural sciences, computer science packages
S [X] TeXworks editor; TL includes only the Windows binary
Actions: (disk space required: 9388 MB)
<-> deselect all
<+> select all
<R> return to main menu
<Q> quit
Enter letter(s) to (de)select collection(s):这些都是不常用的集合
d [ ] ConTeXt and packages
e [ ] Additional fonts // 各种字体,空间大头
g [ ] Graphics and font utilities
i [ ] Games typesetting // 排版游戏用的
j [ ] Humanities packages // 人文科学类宏包,按需安装即可
E [ ] LaTeX additional packages // 空间大头
H [ ] MetaPost and Metafont packages
I [ ] Music packages // 排版乐谱用的
K [ ] Plain (La)TeX packages
L [ ] PSTricks // 老旧技术
M [ ] Publisher styles, theses, etc. // 各种学术、毕业论文模板,需要学术写作可以装一下
N [ ] Windows-only support programs // linux不支持,默认取消勾选
S [ ] TeXworks editor; TL includes only the Windows binary自行 选择即可,如果需要安装更多的宏包,可以在安装完之后,使用tlmgr命令进行安装
全部选择好之后,输入R返回主目录,然后输入I进行安装,开始下载需要的包,等待安装完成即可
3.4 安装完成
安装完成后,先把安装镜像退出,并删除/mnt/texlive文件夹
- 删除镜像 节约空间
windows中的iso文件也可以删除掉
sudo umount /mnt/texlive2026
sudo rm -rf /mnt/texlive2026- 加入路径
Linux启动顺序
| 文件 | 什么时候加载 |
|---|---|
.profile |
登录 shell |
.bashrc |
交互 shell |
.bash_profile |
登录 bash |
| systemd 环境 | 服务启动 |
将tex live的路径加入到环境变量中,修改.profile文件,安装完软件之后会有提醒
The TeX Live web site (https://tug.org/texlive/) provides all updates
and corrections. TeX Live is a joint project of the TeX user groups
around the world; please consider supporting it by joining the group
best for you. The list of groups is available on the web
at https://tug.org/usergroups.html.
Add /usr/local/texlive/2026/texmf-dist/doc/man to MANPATH.
Add /usr/local/texlive/2026/texmf-dist/doc/info to INFOPATH.
Most importantly, add /usr/local/texlive/2026/bin/x86_64-linux
to your PATH for current and future sessions.这里使用vim进行.profile文件的编辑
export PATH=/usr/local/texlive/2026/bin/x86_64-linux:$PATH
export MANPATH=/usr/local/texlive/2026/texmf-dist/doc/man:$MANPATH
export INFOPATH=/usr/local/texlive/2026/texmf-dist/doc/info:$INFOPATH保存,刷新source .profile之后,查看是否安装成功tex -v,如果输出版本信息,则说明安装成功
TeX 3.141592653 (TeX Live 2026)
kpathsea version 6.4.2
Copyright 2026 D.E. Knuth.
There is NO warranty. Redistribution of this software is
covered by the terms of both the TeX copyright and
the Lesser GNU General Public License.
For more information about these matters, see the file
named COPYING and the TeX source.
Primary author of TeX: D.E. Knuth.- 刷新字体
在Terminal中执行
这一步是将配置的文件复制到系统
sudo cp /usr/local/texlive/2026/texmf-var/fonts/conf/texlive-fontconfig.conf /etc/fonts/conf.d/09
-texlive.conf刷新字体缓存. 这样一来, TEX Live 中的字体才能够被正确调用
sudo fc-cache -fsv- 升级宏包
默认安装情况下, 由于权限问题, 直接使用 tlmgr 升级宏包会失败, 但如果使用 sudo 执行, 会显示 tlmgr 命令不存在, 因为 sudo 默认没有加载它为环境变量
使用绝对路径
# 选择源
sudo $(which tlmgr) option repository ctan
# 升级tlmgr本身和全部宏包
sudo $(which tlmgr) update --self --all
# 更换镜像源
sudo $(which tlmgr) option repository https://mirrors.tuna.tsinghua.edu.cn/CTAN/systems/texlive/tlnet/安装好之后,使用texdoc -l lshort-zh-cn能调出来文件手册即表示安装成功~
3.5 卸载软件
从镜像安装的直接删除文件即可
#先搜索文件路径
kpsewhich -var-value TEXMFROOT
#删除文件
sudo rm -rf /usr/local/texlive/2026
rm -rf ~/.texlive2026卸载完成后,进一步移除设置的环境
1 # Add TeX Live to the PATH, MANPATH, INFOPATH
2 export PATH=/usr/local/texlive/2026/bin/x86_64-linux:$PATH
3 export MANPATH=/usr/local/texlive/2026/texmf-dist/doc/man:$MANPATH
4 export INFOPATH=/usr/local/texlive/2026/texmf-dist/doc/info:$INFOPATH4. 编辑器的使用
现在Linux,macOS和windows上都有多款的编辑器可使用,不同的编辑器有不同的优缺点,自行选择
| 编辑器 | 平台 | 类型 | 优点 | 缺点 | 适合人群 |
|---|---|---|---|---|---|
| TeXstudio | Windows / Mac / Linux | GUI | 界面友好,集成 PDF 预览,支持自动补全 | 启动慢,功能多可能复杂 | 初学者、日常 LaTeX 编辑 |
| Overleaf | Web | 在线 | 无需安装,实时协作,自动保存 | 需要网络,免费版有功能限制 | 团队协作、在线编写 |
| TeXmaker | Windows / Mac / Linux | GUI | 跨平台,集成 PDF 预览,轻量 | 部分功能不如 TeXstudio 强大 | 学生、轻量用户 |
| VS Code + LaTeX Workshop | Windows / Mac / Linux | 编辑器插件 | 功能强大,支持多语言,扩展丰富 | 配置复杂,需要安装插件 | 高级用户、程序员 |
| Vim + LaTeX-suite | Windows / Mac / Linux | 编辑器插件 | 快速、高效,可高度定制 | 学习曲线陡峭 | 熟悉 Vim 的高级用户 |
| Emacs + AUCTeX | Windows / Mac / Linux | 编辑器插件 | 强大,可自定义,支持 RefTeX | 配置复杂,上手难 | Emacs 高级用户 |
| LyX | Windows / Mac / Linux | WYSIWYG | 图形化界面,近似 Word,自动生成 LaTeX 代码 | 对 LaTeX 原始代码控制不如纯编辑器 | 不熟悉 LaTeX 的初学者 |
| TeXShop | Mac | GUI | macOS 原生,轻量,集成 PDF 预览 | 仅 Mac 可用 | Mac 用户 |
也有一些在线的Latex网站进行初步的学习
- Overleaf:最流行,科研和学生常用。
- Papeeria / CoCalc:适合多人协作和结合编程。
- Authorea:学术论文写作好用,尤其多学科。
- VerbTeX:移动端编辑 LaTeX 文档的选择。
4.1 VSCode-Server安装
VSCode在macOS,windows,Linux上都有,安装参考官网,这里使用的是VSCode-server,使用网页版的VSCode,方便调用Linux上的Texlive
设置好密码,端口,IP地址后即可登陆

4.2 LaTeX Workshop 插件安装
LaTeX Workshop
在应用商店,安装
LaTeX Workshop插件,安装完成后,开始使用创建一个
text.tex文件,输入下面的测试内容,VSCode有辅助编写功能
只有新建一个tex文件,左侧才会出现TEX的图标
\documentclass[UTF8]{ctexart} % 使用 ctexart 文档类,自动处理简繁体和中英文混排
\begin{document}
\section{前言}
\section{关于数学部分}
数学、中英文皆可以混排。You can intersperse math, Chinese and English (Latin script) without adding extra environments.
$$ E = mc^2 $$
\bigskip %% 分隔空间
这里是简体中文测试。
\bigskip
% 如果需要局部使用繁体,XeLaTeX 配合 ctex 也能直接显示
% 注意:前提是你的系统字体支持繁体字
這是在同一个环境下显示的繁體中文。
\end{document}- 配置VSCode的LATEX插件
修改设置主要是为了增加Latex的适配性,尤其是中文
在扩展中选择latex workshop,然后点击设置选择setting,进入下图的界面,点击右上角文件的图标

需要注意的是:code-server 需要单独 PATH,所以要在seting中加入绝对路径
要是直接安装的VSCode应该是不需要的
4.3 LaTeX settings json配置
每个人的流程是不一样的,只有理解了设置是在设置什么之后才能明白该怎么修改符合自己的配置,下面的你可以直接复制使用
{
/* ============================================================
1. 编译器路径与工具 (锁定 TeX Live 2026)
============================================================ */
"latex-workshop.latex.tools": [
{
"name": "xelatex",
"command": xelatex",
"args": [
"-synctex=1",
"-interaction=nonstopmode",
"-file-line-error",
"%DOCFILE%"
]
},
{
"name": "pdflatex",
"command": "pdflatex",
"args": [
"-synctex=1",
"-interaction=nonstopmode",
"-file-line-error",
"%DOCFILE%"
]
},
{
"name": "bibtex",
"command": "bibtex",
"args": [
"%DOCFILE%"
]
},
{
"name": "latexmk",
"command": "latexmk",
"args": [
"-synctex=1",
"-interaction=nonstopmode",
"-file-line-error",
"-pdf",
"-xelatex",
"-outdir=%OUTDIR%",
"%DOCFILE%"
]
}
],
/* ============================================================
2. 编译配方 (Recipes)
============================================================ */
"latex-workshop.latex.recipes": [
{
"name": "XeLaTeX (中文首选)",
"tools": ["xelatex"]
},
{
"name": "xe->bib->xe->xe (带参考文献)",
"tools": ["xelatex", "bibtex", "xelatex", "xelatex"]
},
{
"name": "LaTeXmk (全自动)",
"tools": ["latexmk"]
}
],
/* ============================================================
3. 自动化与预览 (适配 code-server 网页端)
============================================================ */
// 保存时自动编译
"latex-workshop.latex.autoBuild.run": "onSave",
// 关键:在标签页(Tab)预览 PDF,避免被浏览器拦截弹出窗口
"latex-workshop.view.pdf.viewer": "tab",
// 强制使用网页端内置预览器,解决预览不显示的问题
"latex-workshop.view.pdf.external.viewer.command": "google-chrome",
"latex-workshop.view.pdf.internal.synctex.keybinding": "double-click",
/* ============================================================
4. 垃圾文件自动清理
============================================================ */
"latex-workshop.latex.autoClean.run": "onBuilt",
"latex-workshop.latex.clean.extension": [
".aux", ".bbl", ".blg", ".idx", ".ind", ".lof", ".lot", ".out", ".toc",
".acn", ".acr", ".alg", ".glg", ".glo", ".gls", ".ist", ".fls", ".log",
".fdb_latexmk", ".snm", ".nav", ".vrb", ".synctex.gz"
],
/* ============================================================
5. 编辑器体验优化 (中文排版必备)
============================================================ */
"editor.wordWrap": "on", // 长段落中文自动换行
"editor.unicodeHighlight.ambiguousCharacters": false, // 不标记中文标点符号
"editor.bracketPairColorization.enabled": true, // 公式括号着色
"files.autoSave": "afterDelay",
"files.autoSaveDelay": 1000
}- synctex=1 # 开启同步 PDF 与源码
- interaction=nonstopmode # 遇到错误不停止,输出到 log
- file-line-error # 显示文件名和行号的错误
- pdf # 输出 PDF
- %DOCFILE% # 当前编辑的 LaTeX 文件
这套配置 定义了三个编译工具:xelatex、pdflatex、bibtex,不依赖 latexmk,可以让 LaTeX Workshop 执行单步编译
%DOCFILE表明编译器访问没有扩展名的根文件名,而%DOC表明编译器访问的是没有扩展名的根文件完整路径。这就意味着,使用%DOCFILE可以将文件所在路径设置为中文,但笔者不建议这么做,因为毕竟涉及到代码,当其余编译器引用时该 tex 文件仍需要根文件完整路径,且需要为英文路径。
- 但是 光写 tools 不够,你还需要在 recipes 里定义如何组合这些工具
"latex-workshop.latex.recipes": [
{
"name": "xelatex",
"tools": [
"xelatex"
],
}
]这些设置的作用可以用一句话总结:把一个原本需要敲命令、手动查错、还要手动刷新文件的“原始流程”,变成一个像写 Word 一样自动化的“现代工作流”
recipes(配方):定义“干活的步骤”
- 单步编译 (XeLaTeX):平时改个错别字,点一下这个,1秒钟出结果,速度最快
- 多步编译 (xe->bib->xe->xe):当你加了参考文献或者目录时,LaTeX 需要运行多次来计算正确的页码和引用。这个“配方”能让你点一下就自动跑完四次,不用你盯着看。
- 其他一些设置
atex-workshop.latex.autoBuild.run": "never设置何时使用默认的(第一个)编译链自动构建 LaTeX 项目,即什么时候自动进行代码的编译。
- onFileChange:在文件改变时自动编译。
- onSave:在保存文件时自动编译。
- onBuild:在构建时自动编译。
- never:从不自动编译。
"latex-workshop.intellisense.package.enabled": true设置为true,则该拓展能够从使用的宏包中自动提取命令和环境,从而补全正在编写的代码。"latex-workshop.message.error.show": false和"latex-workshop.message.warning.show": false设置为false,则关闭编译错误和警告的弹窗。自动化和预览等等
"latex-workshop.latex.autoBuild.run": "onSave",保存时自动编译
垃圾文件自动清理
pdf设置,如果pdf无法正常预览的话,可以尝试在另外一个窗口打开
"latex-workshop.view.pdf.viewer": "browser"